院长邮箱
书记邮箱
人才招聘
学校主页
首页
学院概况
学院简介
机构设置
学院领导
发展历程
师资队伍
软件工程系
网络工程系
计算机科学与技术系
物联网工程系
数据科学与大数据系
计算中心
实验中心
教育教学
本科生培养
研究生培养
留学生培养
学科科研
学科建设
学术科研
创新创业
学科竞赛
成果展示
创新团队
党建工会
组织机构
党建工作
工会工作
安全工作
学团工作
招生就业
招生工作
就业工作
招聘信息
信息公开
公告公示
会议纪要
规章制度
常用下载
校友风采
您目前的位置:
首页 >>
招生就业 >>
招聘信息 >> 正文
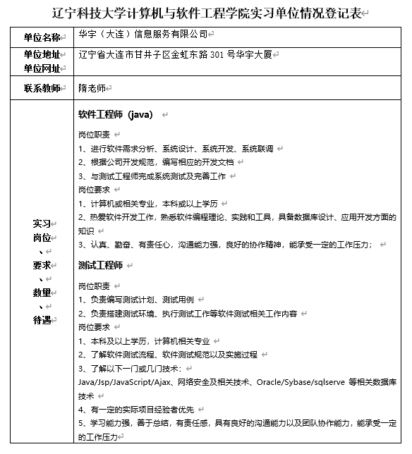
华宇(大连)信息服务有限公司招聘信息
发布日期:2023-05-26
附件【
华宇(大连)信息服务有限公司.doc
】已下载
次
开云官方网页版
|
开元平台
|
世界竞猜网
|
米兰网页版
|
必一体育·(中国)官方网站
|
乐动在线注册
|
365网投(中国)官方在线登录
|
半岛网页版登录入口
|
世界杯官方网站
|